Struktur
Darstellung von Strukturen/Bewaffnung der Einheiten des MSR-7
|
| |
| |
| |
| |
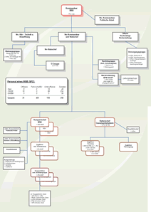
| Gliederung des mot. Schützenregimentes 1955/56 (Lehrstruktur) |
| |
(zum Vergrößern der Darstellung bitte auf Bild klicken) |
|
|
Diese Abbildung stellt die Lehrstruktur eines mototrisierten Schützenregimentes für die Jahre 1955/56 dar.
Sie erhebt keinen Anspruch auf Vollständigkeit und Fehlerfreiheit.
Erarbeitet und dokumentiert wurde diese Darstellung nach Gedächtnis durch OSL a.D. Günter Ludwig.
Vielen Dank für diese Bereitstellung und Zuarbeit! |
| |
| |
| |
| Gliederung eines mot. Schützenregimentes einer Panzerdivision am Beispiel des MSR-7 "Max Roscher" in Marienberg (1989) |
| |

(zum Vergrößern der Darstellung bitte auf Bild klicken) |
|
|
Diese Abbildung stellt die Struktur des MSR-7 im Jahr 1989 dar. Sie erhebt keinen Anspruch auf Vollständigkeit und Fehlerfreiheit.
Erarbeitet und dokumentiert wurde diese Darstellung nach Gedächtnis und einschlägigen Veröffentlichungen durch Mj. a.D. Werner Heyne.
Vielen Dank für diese Bereitstellung und Zuarbeit! |
| |
| |
| |
| Das MSR-7 in Zahlen im Jahr 1990 - Auszug aus dem Übergabeprotokoll MSR-7 an die BuWe |
| |
(für eine vollständige Ansicht bitte auf Bild klicken) |
|
|
| Quelle: Oberst a.D. Volker Bednara. Vielen Dank für diese Bereitstellung und Zuarbeit! |
| |
| |
| |
| Gliederung eines mot. Schützenbataillons in den 80ger Jahren |
| |
(zum Vergrößern der Darstellung bitte auf Bild klicken) |
|
|
Diese Abbildung stellt die Struktur eines mot. Schützenbataillons in unserem Regiment in den 80ger Jahren dar.
Sie erhebt keinen Anspruch auf Vollständigkeit und Fehlerfreiheit. Gern nehmen wir Korrekturen entgegen.
Erarbeitet und dokumentiert wurde diese Darstellung nach Gedächtnis durch OSL a.D. Dodo Beckmann.
Vielen Dank für diese Bereitstellung und Zuarbeit! |
| |
| |
| |
| Gliederung des Panzerbataillons in den 80ger Jahren |
| |
|
|
|
|
Diese Abbildung stellt die Struktur des Panzerbataillons in unserem Regiment in den 80ger Jahren dar.
Sie erhebt keinen Anspruch auf Vollständigkeit und Fehlerfreiheit. Gern nehmen wir Korrekturen entgegen.
Erarbeitet und dokumentiert wurde diese Darstellung durch Hptm a.D. (NVA) Andreas Schellenberg.
Vielen Dank für diese Bereitstellung und Zuarbeit! |
| |
| |
| |
| Gliederung des SFL-Artillerieabteilung in den 80ger Jahren |
| |
(zum Vergrößern der Darstellung bitte auf Bild klicken) |
|
|
Diese Abbildung stellt die Struktur des SFL-Artillerieabteilung in unserem Regiment zum Ende der 80ger Jahren dar.
Sie erhebt keinen Anspruch auf Vollständigkeit und Fehlerfreiheit. Gern nehmen wir Korrekturen entgegen.
Erarbeitet und dokumentiert wurde diese Darstellung durch Hptm a.D. Jürgen Pfretzschner.
Vielen Dank für diese Bereitstellung und Zuarbeit! |
| |
| |
| |
| Struktur, Personal,Technik und Bewaffnung der Aufklärungskompanie ( AKlK ) des MSR-7 |
| |
(zum Vergrößern der Darstellung bitte auf Bild klicken) |
|
|
| erarbeitet von Oberstleutnant a.D. Claus Töpfer, langjähiger OOAkl des MSR-7 |
| |
| |
| |
| Struktur, Technik und Bewaffnung der Pionierkompanie ( PiK ) des MSR-7 |
| |
(zum Vergrößern der Darstellung bitte auf Bild klicken) |
|
|
| erarbeitet von Oberstleutnant a.D. Raimond Törpsch, von 1979 bis 1981 KC der PiK und 1982 OOPiW MSR-7 |
| |
| |
| |
| Stellenplan und Ausrüstungsnachweis (STAN) des MSR-9 1986 |
| |
(zum Vergrößern der Darstellung bitte auf Bild klicken) |
|
|
Hier wird der STAN 1986 mit der Präzissierung von 1988 des MSR-9 dargestellt!
Man kann aber davon ausgehen, dass der STAN für das MSR-7 gleich war.
Wer andere Informationen dazu hat, wird gebeten, diese per E-Mail mitzuteilen.
Freundlicherweise bereitgestellt von E. Backhaus |
| |
| |
| |
| |
| |